中南大学团队在胎儿肾积水分子标志物研究方面取得重要进展!
发布时间:2025-08-29
浏览次数:10554
作者:东极药物
近日,中南大学湘雅医院产科、生命早期发育与疾病防控湖南省工程研究中心张卫社教授、戴镭博士后、李景之博士团队在胎儿肾积水(ANH)分子标志物研究方面取得重大科研成果,并以”Multiomics-based study of amnioti···
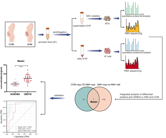
近日,中南大学湘雅医院产科、生命早期发育与疾病防控湖南省工程研究中心张卫社教授、戴镭博士后、李景之博士团队在胎儿肾积水(ANH)分子标志物研究方面取得重大科研成果,并以”Multiomics-based study of amniotic fluid small extracellular vesicles identified Moesin as a biomarker for antenatal hydronephrosis”(基于多组学的羊水外泌体研究发现Moesin是产前肾积水的生物标志物)为题,在国际权威学术期刊《Clinical and Translational Medicine》(IF=10.6)以研究信件形式在线发表,在国际上首次明确了可用于胎儿肾积水早期诊断和预后预测的外泌体分子标志物Moesin,为ANH的临床分子诊断提供了创新性解决方向,有重大的临床转化前景。


ANH是最常见的先天性肾脏和尿路畸形,指胎儿肾盂及肾盏的扩张并伴随尿流受阻而引起的进展性肾实质萎缩及肾纤维化,是引发儿童终末期肾脏病和成人慢性肾脏病的最主要原因。目前除超声外尚无其它有效的诊断方法,因此寻找有效的诊断和预后生物标志物具有重要的临床意义。
团队通过ANH羊水外泌体的转录组和蛋白质组检测,得到ANH羊水外泌体的mRNA和蛋白表达谱数据,并且筛选到差异一致的蛋白Moesin。通过在超声分级的大样本中运用ELISA等方法进行验证,证实Moesin不仅可以在中孕期区分正常和ANH胎儿,更能预测产后肾脏梗阻情况,且优于产前超声。
结合样本的临床诊断、多次超声结果和随访分析后,团队认为早期检测羊水外泌体中Moesin的表达可作为ANH发展和预后的评价指标,Moesin表达水平与疾病进展及预后严重程度呈正相关,有望作为ANH相关的诊断和预后指标。
中南大学湘雅医院在胎儿产前诊断、胎儿重度肾积水的宫内干预(宫内穿刺抽水、置管引流)及新生儿出生后外科手术治疗、围术期的诊疗处理等方面有着专业的团队和丰富的经验。MDT多学科协作,也让整个诊疗过程一体化,无缝衔接,确保了一个个新生命的重生。
文章出自:验外实包 想了解更多请关注:http://www.dj-cro.com/













